source:
code/trunk/doc/api/images
@
7610
| Name | Size | Rev | Age | Author | Last Change |
|---|---|---|---|---|---|
| ../ | |||||
| orxonox.jpg | 57.2 KB | 7401 | 15 years | landauf | merged doc branch back to trunk |
| pickupmodule.png | 208.1 KB | 7551 | 15 years | dafrick | Moved documentation for pickup module from wiki to doxygen. |
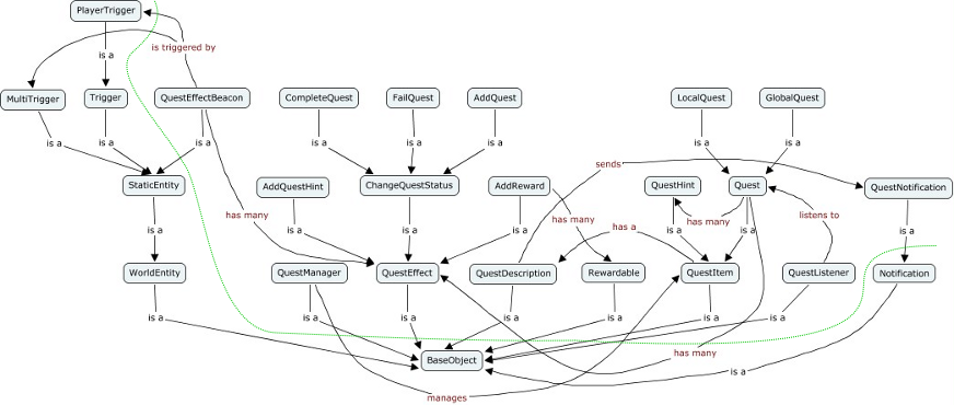
| questsystem.png | 175.1 KB | 7456 | 15 years | dafrick | Reviewing documentation fo Questsystem, moving documentation fully … |
Note: See TracBrowser
for help on using the repository browser.










