Planet
navi homePPSaboutscreenshotsdownloaddevelopmentforum

source: code/branches/cpp11/doc/api/images @ 10628

Name Size Rev Age Author Last Change
../
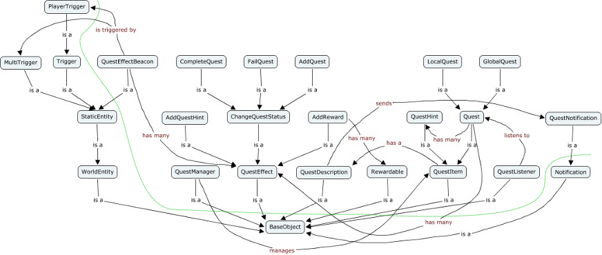
questsystem.png 175.1 KB 7456   15 years dafrick Reviewing documentation fo Questsystem, moving documentation fully …
pickupmodule.png 208.1 KB 7551   15 years dafrick Moved documentation for pickup module from wiki to doxygen.
orxonox.jpg 57.2 KB 7401   15 years landauf merged doc branch back to trunk
Note: See TracBrowser for help on using the repository browser.